这是一种经常考察的思维:大数相加。一般有以下几种数据结构类型的考察方式:

66. 加一|数组版

给定一个由 整数 组成的 非空 数组所表示的非负整数,在该数的基础上加一。

最高位数字存放在数组的首位, 数组中每个元素只存储单个数字。

你可以假设除了整数 0 之外,这个整数不会以零开头。

1
2
3
输入:digits = [1,2,3]
输出:[1,2,4]
解释:输入数组表示数字 123
1
2
3
4
5
6
7
8
9
10
11
12
13
14
15
class Solution {
public:
vector<int> plusOne(vector<int>& digits) {
int n = digits.size(), add = 1;
for (int i = n - 1; i >= 0 && add; i--) {
int res = digits[i] + 1;
digits[i] = res % 10;
add = res / 10;
}
if (add) {
digits.insert(digits.begin(), 1);
}
return digits;
}
};

415. 字符串相加|字符串版

给定两个字符串形式的非负整数 num1num2 ,计算它们的和并同样以字符串形式返回。

你不能使用任何內建的用于处理大整数的库(比如 BigInteger), 也不能直接将输入的字符串转换为整数形式。

示例 1:

1
2
输入:num1 = "11", num2 = "123"
输出:"134"
1
2
3
4
5
6
7
8
9
10
11
12
13
14
15
16
17
18
class Solution {
public:
string addStrings(string num1, string num2) {
int i = num1.length() - 1, j = num2.length() - 1, add = 0;
string ans = "";
while (i >= 0 || j >= 0 || add) {
int x = i >= 0 ? num1[i] - '0' : 0;
int y = j >= 0 ? num2[j] - '0' : 0;
int result = x + y + add;
ans.push_back('0' + result % 10);
add = result / 10;
i--;
j--;
}
reverse(ans.begin(), ans.end());
return ans;
}
};

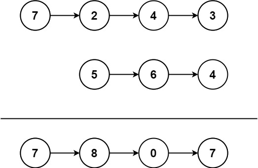
2. 两数相加|链表版 · 从头开始➕

img

1
2
3
输入:l1 = [2,4,3], l2 = [5,6,4]
输出:[7,0,8]
解释:342 + 465 = 807.
1
2
输入:l1 = [9,9,9,9,9,9,9], l2 = [9,9,9,9]
输出:[8,9,9,9,0,0,0,1]

1️⃣ 迭代

1
2
3
4
5
6
7
8
9
10
11
12
13
14
15
16
17
18
19
20
21
22
23
24
25
26
27
28
29
30
31
32
33
/**
* Definition for singly-linked list.
* struct ListNode {
* int val;
* ListNode *next;
* ListNode() : val(0), next(nullptr) {}
* ListNode(int x) : val(x), next(nullptr) {}
* ListNode(int x, ListNode *next) : val(x), next(next) {}
* };
*/
class Solution {
public:
ListNode* addTwoNumbers(ListNode* l1, ListNode* l2) {
ListNode dummy;
ListNode* cur = &dummy;
int carry = 0;
while (l1 || l2 || carry) {
int res = 0;
if (l1) {
res += l1->val;
l1 = l1->next;
}
if (l2) {
res += l2->val;
l2 = l2->next;
}
res += carry;
carry = res / 10;
cur = cur->next = new ListNode(res % 10);
}
return dummy.next;
}
};

2️⃣ 递归

1
2
3
4
5
6
7
8
9
10
11
12
13
14
15
16
17
18
19
20
21
22
23
24
25
/**
* Definition for singly-linked list.
* struct ListNode {
* int val;
* ListNode *next;
* ListNode() : val(0), next(nullptr) {}
* ListNode(int x) : val(x), next(nullptr) {}
* ListNode(int x, ListNode *next) : val(x), next(next) {}
* };
*/
class Solution {
public:
ListNode* addTwoNumbers(ListNode* l1, ListNode* l2, int carry = 0) {
if (!l1 && !l2) {
return carry ? new ListNode(carry) : nullptr;
}
if (!l1) {
swap(l1, l2);
}
int sum = carry + l1->val + (l2 ? l2->val : 0);
l1->val = sum % 10;
l1->next = addTwoNumbers(l1->next, (l2 ? l2->next : nullptr), sum / 10);
return l1;
}
};

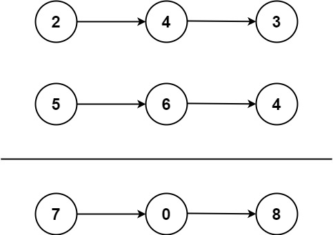
445. 两数相加 II|链表版 · 从尾开始➕

img

1
2
输入:l1 = [7,2,4,3], l2 = [5,6,4]
输出:[7,8,0,7]

✅ 两数相加 II = 两数相加 + 反转链表

1️⃣ 迭代|206. 反转链表(迭代)+ 2. 两数相加(迭代)

1
2
3
4
5
6
7
8
9
10
11
12
13
14
15
16
17
18
19
20
21
22
23
24
25
26
27
28
29
30
31
32
33
34
35
36
class Solution {
public:
ListNode* reverseList(ListNode* head) {
ListNode* pre = nullptr;
ListNode* cur = head;
while (cur) {
ListNode* nxt = cur->next;
cur->next = pre;
pre = cur;
cur = nxt;
}
return pre;
}

ListNode* addTwoNumbers(ListNode* l1, ListNode* l2) {
l1 = reverseList(l1);
l2 = reverseList(l2);
ListNode dummy;
ListNode* cur = &dummy;
int carry = 0;
while (l1 || l2 || carry) {
int res = carry;
if (l1) {
res += l1->val;
l1 = l1->next;
}
if (l2) {
res += l2->val;
l2 = l2->next;
}
carry = res / 10;
cur = cur->next = new ListNode(res % 10);
}
return reverseList(dummy.next);
}
};

2️⃣ 递归|206. 反转链表(递归)+ 2. 两数相加(递归)

1
2
3
4
5
6
7
8
9
10
11
12
13
14
15
16
17
18
19
20
21
22
23
24
25
26
27
28
29
30
31
32
class Solution {
public:
ListNode* reverseList(ListNode* head) {
if (!head || !head->next) {
return head;
}
ListNode* new_head = reverseList(head->next);
head->next->next = head;
head->next = nullptr;
return new_head;
}

ListNode* addTwo(ListNode* l1, ListNode* l2, int carry = 0) {
if (!l1 && !l2) {
return carry ? new ListNode(carry) : nullptr;
}
if (!l1) {
swap(l1, l2);
}
int sum = carry + l1->val + (l2 ? l2->val : 0);
l1->val = sum % 10;
l1->next = addTwo(l1->next, (l2 ? l2->next : nullptr), sum / 10);
return l1;
}

ListNode* addTwoNumbers(ListNode* l1, ListNode* l2) {
l1 = reverseList(l1);
l2 = reverseList(l2);
ListNode* head = addTwo(l1, l2, 0);
return reverseList(head);
}
};

67. 二进制求和|二进制版

给你两个二进制字符串 ab ,以二进制字符串的形式返回它们的和。

示例 1:

1
2
输入:a = "11", b = "1"
输出:"100"

示例 2:

1
2
输入:a = "1010", b = "1011"
输出:"10101"
1
2
3
4
5
6
7
8
9
10
11
12
13
14
15
16
17
class Solution {
public:
string addBinary(string a, string b) {
int carry = 0;
int i = a.length() - 1, j = b.length() - 1;
string ans;
while (i >= 0 || j >= 0 || carry) {
int x = i >= 0 ? a[i--] - '0' : 0;
int y = j >= 0 ? b[j--] - '0' : 0;
int s = x + y + carry;
carry = s / 2;
ans.push_back(s % 2 + '0');
}
reverse(ans.begin(), ans.end());
return ans;
}
};

43. 字符串相乘|大数相乘✖️

给定两个以字符串形式表示的非负整数 num1num2,返回 num1num2 的乘积,它们的乘积也表示为字符串形式。

**注意:**不能使用任何内置的 Big Integer 库或直接将输入转换为整数。

示例 1:

1
2
输入: num1 = "2", num2 = "3"
输出: "6"

示例 2:

1
2
输入: num1 = "123", num2 = "456"
输出: "56088"

1️⃣ 竖式相加

思路:建立在「大数相加」的基础上,因为多个数之间需要累加(容易理解)

fig1

1
2
3
4
5
6
7
8
9
10
11
12
13
14
15
16
17
18
19
20
21
22
23
24
25
26
27
28
29
30
31
32
33
34
35
36
37
38
39
40
41
42
43
44
45
46
47
48
49
50
51
52
class Solution {
public:
// 大数相加
string addStrings(string num1, string num2) {
int i = num1.length() - 1, j = num2.length() - 1, add = 0;
string ans = "";
while (i >= 0 || j >= 0 || add) {
int x = i >= 0 ? num1[i] - '0' : 0;
int y = j >= 0 ? num2[j] - '0' : 0;
int result = x + y + add;
add = result / 10;
ans.push_back('0' + result % 10);
i--;
j--;
}
reverse(ans.begin(), ans.end());
return ans;
}

// 大数相乘
string multiply(string num1, string num2) {
if (num1 == "0" || num2 == "0")
return "0";
int multiply = 0;
int m = num1.length(), n = num2.length();
string ans = "0";
for (int i = m - 1; i >= 0; i--) {
int x = num1[i] - '0';
string num;
int add = 0;
for (int j = n - 1; j >= 0 || add; j--) {
if (x == 0) {
num = "0";
break;
}
if (j < 0) {
num.push_back('0' + add);
break;
}
int y = num2[j] - '0';
int result = x * y + add;
add = result / 10;
num.push_back('0' + result % 10);
}
reverse(num.begin(), num.end());
if (num != "0")
ans = addStrings(ans, num + string(multiply, '0'));
multiply++;
}
return ans;
}
};

2️⃣ 相乘

思路:直接做乘法,长度分别为 mn 的数字相乘,值长度不超过 m + nvector<int> ansArr(m + n)

1
2
3
4
5
6
7
8
9
10
11
12
13
14
15
16
17
18
19
20
21
22
23
24
25
26
27
28
class Solution {
public:
string multiply(string num1, string num2) {
if (num1 == "0" || num2 == "0") {
return "0";
}
int m = num1.length(), n = num2.length();
vector<int> ansArr(m + n);
for (int i = m - 1; i >= 0; i--) {
int x = num1[i] - '0';
for (int j = n - 1; j >= 0; j--) {
int y = num2[j] - '0';
ansArr[i + j + 1] += x * y;
}
}
for (int i = m + n - 1; i > 0; i--) {
ansArr[i - 1] += ansArr[i] / 10;
ansArr[i] %= 10;
}
int idx = ansArr[0] == 0 ? 1 : 0;
string ans;
while (idx < m + n) {
ans.push_back('0' + ansArr[idx]);
idx++;
}
return ans;
}
};

本站总访问量

本站共发表 106 篇文章 · 总计 450.6k 字
载入天数...载入时分秒...