✅ 高频链表面试题

相关例题:

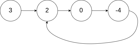
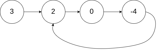
141. 环形链表

img

1
2
3
输入:head = [3,2,0,-4], pos = 1
输出:true
解释:链表中有一个环,其尾部连接到第二个节点。

1️⃣ 快慢指针

1
2
3
4
5
6
7
8
9
10
11
12
13
class Solution {
public:
bool hasCycle(ListNode* head) {
ListNode *slow = head, *fast = head;
while (fast && fast->next) {
slow = slow->next;
fast = fast->next->next;
if (slow == fast)
return true;
}
return false;
}
};

142. 环形链表 II

给定一个链表的头节点 head ,返回链表开始入环的第一个节点。 如果链表无环,则返回 null

如果链表中有某个节点,可以通过连续跟踪 next 指针再次到达,则链表中存在环。 为了表示给定链表中的环,评测系统内部使用整数 pos 来表示链表尾连接到链表中的位置(索引从 0 开始)。如果 pos-1,则在该链表中没有环。注意:pos 不作为参数进行传递,仅仅是为了标识链表的实际情况。

不允许修改 链表。

示例 1:

img

1
2
3
输入:head = [3,2,0,-4], pos = 1
输出:返回索引为 1 的链表节点
解释:链表中有一个环,其尾部连接到第二个节点。

1️⃣ 快慢指针

fig1

1
2
3
4
5
6
7
8
9
10
11
12
13
14
15
16
17
18
19
20
class Solution {
public:
ListNode* detectCycle(ListNode* head) {
ListNode *slow = head, *fast = head;
while (fast && fast->next) {
slow = slow->next;
fast = fast->next->next;
if (slow == fast) {
// a = k(b + c) + c
ListNode* node = head;
while (node != slow) {
node = node->next;
slow = slow->next;
}
return slow;
}
}
return nullptr;
}
};

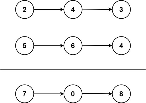
160. 相交链表

img

1
2
3
4
5
6
7
8
9
10
11
class Solution {
public:
ListNode* getIntersectionNode(ListNode* headA, ListNode* headB) {
ListNode *p = headA, *q = headB;
while (p != q) {
p = p ? p->next : headB;
q = q ? q->next : headA;
}
return p;
}
};

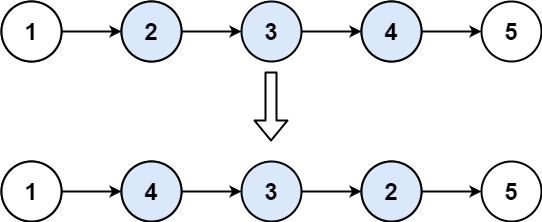
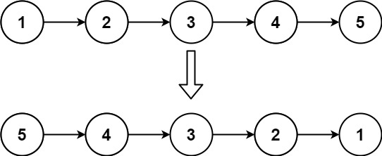
206. 反转链表

img

1️⃣ 迭代|三指针

1
2
3
4
5
6
7
8
9
10
11
12
13
14
class Solution {
public:
ListNode* reverseList(ListNode* head) {
ListNode* pre = nullptr;
ListNode* cur = head;
while (cur) {
ListNode* nxt = cur->next;
cur->next = pre;
pre = cur;
cur = nxt;
}
return pre;
}
};

2️⃣ 递归

1
2
3
4
5
6
7
8
9
10
11
class Solution {
public:
ListNode* reverseList(ListNode* head) {
if (!head || !head->next)
return head;
ListNode* new_head = reverseList(head->next);
head->next->next = head;
head->next = nullptr; // 为了反转后的末节点
return new_head;
}
};

92. 反转链表 II

img

反转链表进阶:反转部分区间,找到区间 leftNode 与 rightNode,以及 leftNode 左节点 pre 与 rightNode 右节点 nxt,独立区间(断开连接)后反转再接回。

1
2
3
4
5
6
7
8
9
10
11
12
13
14
15
16
17
18
19
20
21
22
23
24
25
26
27
28
29
30
31
32
33
34
35
36
37
38
39
class Solution {
public:
ListNode* reverseList(ListNode* head) {
ListNode* pre = nullptr;
ListNode* cur = head;
while (cur) {
ListNode* nxt = cur->next;
cur->next = pre;
pre = cur;
cur = nxt;
}
return pre;
}

ListNode* reverseBetween(ListNode* head, int left, int right) {
ListNode dummy(0, head);
ListNode* pre = &dummy;
int t = left;
while (--t) {
pre = pre->next;
}
ListNode* leftNode = pre->next;
ListNode* rightNode = leftNode;
t = right - left;
while (t--) {
rightNode = rightNode->next;
}
ListNode* nxt = rightNode->next;
// 断开链接
pre->next = nullptr;
rightNode->next = nullptr;
// 反转链表
ListNode* node = reverseList(leftNode);
// 重新链接
pre->next = node;
leftNode->next = nxt;
return dummy.next;
}
};

876. 链表的中间结点

img

1
2
3
输入:head = [1,2,3,4,5]
输出:[3,4,5]
解释:链表只有一个中间结点,值为 3

img

1
2
3
输入:head = [1,2,3,4,5,6]
输出:[4,5,6]
解释:该链表有两个中间结点,值分别为 34 ,返回第二个结点。

1️⃣ 快慢指针

1
2
3
4
5
6
7
8
9
10
11
class Solution {
public:
ListNode* middleNode(ListNode* head) {
ListNode *slow = head, *fast = head;
while (fast && fast->next) {
slow = slow->next;
fast = fast->next->next;
}
return slow;
}
};

234. 回文链表

img

1️⃣ 回文链表判断 = 寻找中间节点 + 反转链表

前置题目:

1
2
3
4
5
6
7
8
9
10
11
12
13
14
15
16
17
18
19
20
21
22
23
24
25
26
27
28
29
30
31
32
33
34
35
class Solution {
public:
ListNode* middleNode(ListNode* head) {
ListNode *slow = head, *fast = head;
while (fast && fast->next) {
slow = slow->next;
fast = fast->next->next;
}
return slow;
}

ListNode* reverseList(ListNode* head) {
ListNode *pre = nullptr, *cur = head;
while (cur) {
ListNode* nxt = cur->next;
cur->next = pre;
pre = cur;
cur = nxt;
}
return pre;
}

bool isPalindrome(ListNode* head) {
ListNode* mid = middleNode(head);
ListNode* head2 = reverseList(mid);
while (head2) {
if (head->val != head2->val) {
return false;
}
head = head->next;
head2 = head2->next;
}
return true;
}
};

21. 合并两个有序链表

img

1
2
输入:l1 = [1,2,4], l2 = [1,3,4]
输出:[1,1,2,3,4,4]

1️⃣ 迭代(常用)

1
2
3
4
5
6
7
8
9
10
11
12
13
14
15
16
17
18
19
class Solution {
public:
ListNode* mergeTwoLists(ListNode* list1, ListNode* list2) {
ListNode dummy{};
ListNode* cur = &dummy;
while (list1 && list2) {
if (list1->val < list2->val) {
cur->next = list1;
list1 = list1->next;
} else {
cur->next = list2;
list2 = list2->next;
}
cur = cur->next;
}
cur->next = list1 ? list1 : list2;
return dummy.next;
}
};

2️⃣ 递归

1
2
3
4
5
6
7
8
9
10
11
12
13
class Solution {
public:
ListNode* mergeTwoLists(ListNode* list1, ListNode* list2) {
if (list1 == nullptr) return list2; // 注:如果都为空则返回空
if (list2 == nullptr) return list1;
if (list1->val < list2->val) {
list1->next = mergeTwoLists(list1->next, list2);
return list1;
}
list2->next = mergeTwoLists(list1, list2->next);
return list2;
}
};

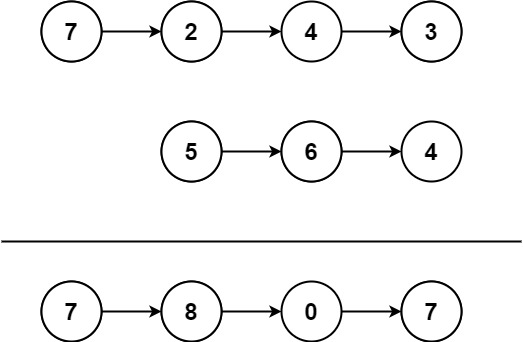
2. 两数相加|从头开始相加

img

1️⃣ 迭代

1
2
3
4
5
6
7
8
9
10
11
12
13
14
15
16
17
18
19
20
21
class Solution {
public:
ListNode* addTwoNumbers(ListNode* l1, ListNode* l2) {
ListNode dummy;
ListNode* cur = &dummy;
int carry = 0;
while (l1 || l2 || carry) {
if (l1) {
carry += l1->val;
l1 = l1->next;
}
if (l2) {
carry += l2->val;
l2 = l2->next;
}
cur = cur->next = new ListNode(carry % 10);
carry /= 10;
}
return dummy.next;
}
};

2️⃣ 递归

1
2
3
4
5
6
7
8
9
10
11
12
13
14
15
16
class Solution {
public:
// l1 和 l2 为当前遍历的节点,carry 为进位
ListNode* addTwoNumbers(ListNode* l1, ListNode* l2, int carry = 0) {
if (l1 == nullptr && l2 == nullptr) { // 递归边界:l1 和 l2 都是空节点
return carry ? new ListNode(carry) : nullptr; // 如果进位了,就额外创建一个节点
}
if (l1 == nullptr) { // 如果 l1 是空的,那么此时 l2 一定不是空节点
swap(l1, l2); // 交换 l1 与 l2,保证 l1 非空,从而简化代码
}
int sum = carry + l1->val + (l2 ? l2->val : 0); // 节点值和进位加在一起
l1->val = sum % 10; // 每个节点保存一个数位(直接修改原链表)
l1->next = addTwoNumbers(l1->next, (l2 ? l2->next : nullptr), sum / 10); // 进位
return l1;
}
};

445. 两数相加 II|从尾开始相加

img

1️⃣ 迭代|反转链表 + 两数相加

1
2
3
4
5
6
7
8
9
10
11
12
13
14
15
16
17
18
19
20
21
22
23
24
25
26
27
28
29
30
31
32
33
34
35
class Solution {
ListNode* reverseList(ListNode* head) {
ListNode* pre = nullptr, *cur = head;
while (cur) {
ListNode* nxt = cur->next;
cur->next = pre;
pre = cur;
cur = nxt;
}
return pre;
}

ListNode* addTwo(ListNode* l1, ListNode* l2) {
ListNode dummy; // 哨兵节点
auto cur = &dummy;
int carry = 0; // 进位
while (l1 || l2 || carry) { // 有一个不是空节点,或者还有进位,就继续迭代
if (l1) carry += l1->val; // 节点值和进位加在一起
if (l2) carry += l2->val; // 节点值和进位加在一起
cur = cur->next = new ListNode(carry % 10); // 每个节点保存一个数位
carry /= 10; // 新的进位
if (l1) l1 = l1->next; // 下一个节点
if (l2) l2 = l2->next; // 下一个节点
}
return dummy.next; // 哨兵节点的下一个节点就是头节点
}

public:
ListNode* addTwoNumbers(ListNode* l1, ListNode* l2) {
l1 = reverseList(l1);
l2 = reverseList(l2);
auto l3 = addTwo(l1, l2);
return reverseList(l3);
}
};

2️⃣ 递归|反转链表 + 两数相加

1
2
3
4
5
6
7
8
9
10
11
12
13
14
15
16
17
18
19
20
21
22
23
24
25
26
27
28
29
30
31
32
33
class Solution {
ListNode* reverseList(ListNode* head) {
if (head == nullptr || head->next == nullptr) {
return head;
}
auto new_head = reverseList(head->next);
head->next->next = head; // 把下一个节点指向自己
head->next = nullptr; // 断开指向下一个节点的连接,保证最终链表的末尾节点的 next 是空节点
return new_head;
}

// l1 和 l2 为当前遍历的节点,carry 为进位
ListNode* addTwo(ListNode* l1, ListNode* l2, int carry = 0) {
if (l1 == nullptr && l2 == nullptr) { // 递归边界:l1 和 l2 都是空节点
return carry ? new ListNode(carry) : nullptr; // 如果进位了,就额外创建一个节点
}
if (l1 == nullptr) { // 如果 l1 是空的,那么此时 l2 一定不是空节点
swap(l1, l2); // 交换 l1 与 l2,保证 l1 非空,从而简化代码
}
carry += l1->val + (l2 ? l2->val : 0); // 节点值和进位加在一起
l1->val = carry % 10; // 每个节点保存一个数位
l1->next = addTwo(l1->next, (l2 ? l2->next : nullptr), carry / 10); // 进位
return l1;
}

public:
ListNode* addTwoNumbers(ListNode* l1, ListNode* l2) {
l1 = reverseList(l1);
l2 = reverseList(l2); // l1 和 l2 反转后,就变成【2. 两数相加】了
auto l3 = addTwo(l1, l2);
return reverseList(l3);
}
};

19. 删除链表的倒数第 N 个结点

img

1️⃣ 快慢指针

1
2
3
4
5
6
7
8
9
10
11
12
13
14
15
16
17
18
class Solution {
public:
ListNode* removeNthFromEnd(ListNode* head, int n) {
ListNode dummy(0, head);
ListNode *fast = &dummy, *slow = &dummy;
while (n--) {
fast = fast->next;
}
while (fast->next) {
slow = slow->next;
fast = fast->next;
}
ListNode* d = slow->next;
slow->next = d->next;
delete d;
return dummy.next;
}
};

24. 两两交换链表中的节点

img

1️⃣ 迭代|四指针

lc24-c.png

1
2
3
4
5
6
7
8
9
10
11
12
13
14
15
16
17
18
19
20
class Solution {
public:
ListNode* swapPairs(ListNode* head) {
ListNode dummy(0, head); // 用哨兵节点简化代码逻辑
ListNode* node0 = &dummy;
ListNode* node1 = head;
while (node1 && node1->next) { // 至少有两个节点
ListNode* node2 = node1->next;
ListNode* node3 = node2->next;

node0->next = node2; // 0 -> 2
node2->next = node1; // 2 -> 1
node1->next = node3; // 1 -> 3

node0 = node1; // 下一轮交换,0 是 1
node1 = node3; // 下一轮交换,1 是 3
}
return dummy.next; // 返回新链表的头节点
}
};

2️⃣ 递归

1
2
3
4
5
6
7
8
9
10
11
12
13
14
15
16
17
class Solution {
public:
ListNode* swapPairs(ListNode* head) {
if (head == nullptr || head->next == nullptr) {
return head;
}

ListNode* node1 = head;
ListNode* node2 = head->next;
ListNode* node3 = node2->next;

node1->next = swapPairs(node3); // 1 指向递归返回的链表头
node2->next = node1; // 2 指向 1

return node2; // 返回交换后的链表头节点
}
};

25. K 个一组翻转链表

img

1️⃣ 从「反转链表 · 迭代版」到「K 个一组翻转链表」

1
2
3
4
5
6
7
8
9
10
11
12
13
14
15
16
17
18
19
20
21
22
23
24
25
26
class Solution {
public:
ListNode* reverseKGroup(ListNode* head, int k) {
int n = 0;
for (ListNode* cur = head; cur; cur = cur->next) {
n++;
}
ListNode dummy(0, head);
ListNode* p0 = &dummy;
ListNode* prev = nullptr;
ListNode* cur = head;
for (; n >= k; n -= k) {
for (int i = 0; i < k; i++) {
ListNode* nxt = cur->next;
cur->next = prev;
prev = cur;
cur = nxt;
}
ListNode* last = p0->next;
p0->next = prev;
last->next = cur;
p0 = last;
}
return dummy.next;
}
};

2️⃣「206. 反转链表」+「92. 反转链表 II」

1
2
3
4
5
6
7
8
9
10
11
12
13
14
15
16
17
18
19
20
21
22
23
24
25
26
27
28
29
30
31
32
33
34
35
36
37
38
39
40
41
42
43
44
45
46
47
48
49
50
51
52
53
54
55
56
class Solution {
public:
// 206. 反转链表
ListNode* reverseList(ListNode* head) {
ListNode* pre = nullptr;
ListNode* cur = head;
while (cur) {
ListNode* nxt = cur->next;
cur->next = pre;
pre = cur;
cur = nxt;
}
return pre;
}

// 92. 反转链表 II
ListNode* reverseBetween(ListNode* head, int left, int right) {
ListNode dummy(0, head);
ListNode* pre = &dummy;
for (int i = 0; i < left - 1; i++) {
pre = pre->next;
}
ListNode* leftNode = pre->next;
ListNode* rightNode = leftNode;
for (int i = left; i < right; i++) {
rightNode = rightNode->next;
}
ListNode* nxt = rightNode->next;
rightNode->next = nullptr;
reverseList(leftNode);
pre->next = rightNode;
leftNode->next = nxt;
return dummy.next;
}

ListNode* reverseKGroup(ListNode* head, int k) {
int n = 0;
ListNode* cur = head;
while (cur) {
n++;
cur = cur->next;
}
if (n < k) {
return head;
}
ListNode* new_head = head;
int times = n / k;
for (int i = 0; times--; i += k) {
ListNode* node = reverseBetween(new_head, i + 1, i + k);
if (i == 0) {
new_head = node;
}
}
return new_head;
}
};

23. 合并 K 个升序链表

1
2
3
4
5
6
7
8
9
10
输入:lists = [[1,4,5],[1,3,4],[2,6]]
输出:[1,1,2,3,4,4,5,6]
解释:链表数组如下:
[
1->4->5,
1->3->4,
2->6
]
将它们合并到一个有序链表中得到。
1->1->2->3->4->4->5->6

快手一面,面试官来一题简单题😊,最后还问了时间复杂度:假设 k 个链表,共 n 个节点,那时间复杂度为 $O(k·logk+n·logk)$ 即 $O(n·logk)$。

1️⃣ 最小堆

时间复杂度分析:假设 $k$ 个链表, 共 $n$ 个节点, 最小堆单次操作 $O(log k)$, 初始化堆需要 $O(k·logk)$, 那时间复杂度为 $O(k·logk + n·logk)$,即 $O(n·logk)$。

1
2
3
4
5
6
7
8
9
10
11
12
13
14
15
16
17
18
19
20
21
22
23
24
25
26
27
28
29
30
31
32
33
34
35
/**
* Definition for singly-linked list.
* struct ListNode {
* int val;
* ListNode *next;
* ListNode() : val(0), next(nullptr) {}
* ListNode(int x) : val(x), next(nullptr) {}
* ListNode(int x, ListNode *next) : val(x), next(next) {}
* };
*/
class Solution {
public:
ListNode* mergeKLists(vector<ListNode*>& lists) {
auto cmp = [](const ListNode* a, const ListNode* b) {
return a->val > b->val;
};
priority_queue<ListNode*, vector<ListNode*>, decltype(cmp)> pq;
for (auto& head : lists) {
if (head) {
pq.push(head);
}
}
ListNode dummy{};
ListNode* head = &dummy;
while (!pq.empty()) {
ListNode* node = pq.top();
pq.pop();
head->next = node;
head = head->next;
if (node->next)
pq.push(node->next);
}
return dummy.next;
}
};

2️⃣ 分治法

前置题目:21. 合并两个有序链表

1
2
3
4
5
6
7
8
9
10
11
12
13
14
15
16
17
18
19
20
21
22
23
24
25
26
27
28
29
30
31
32
33
34
35
36
37
38
39
40
41
42
43
44
/**
* Definition for singly-linked list.
* struct ListNode {
* int val;
* ListNode *next;
* ListNode() : val(0), next(nullptr) {}
* ListNode(int x) : val(x), next(nullptr) {}
* ListNode(int x, ListNode *next) : val(x), next(next) {}
* };
*/
class Solution {
public:
ListNode* mergeTwoLists(ListNode* list1, ListNode* list2) {
ListNode dummy{};
ListNode* cur = &dummy;
while (list1 && list2) {
if (list1->val < list2->val) {
cur->next = list1;
list1 = list1->next;
} else {
cur->next = list2;
list2 = list2->next;
}
cur = cur->next;
}
cur->next = list1 ? list1 : list2;
return dummy.next;
}

ListNode* mergeKLists(vector<ListNode*>& lists, int l, int r) {
if (l == r)
return lists[l];
if (l > r)
return nullptr;
int m = (l + r) >> 1;
auto left = mergeKLists(lists, l, m);
auto right = mergeKLists(lists, m + 1, r);
return mergeTwoLists(left, right);
}

ListNode* mergeKLists(vector<ListNode*>& lists) {
return mergeKLists(lists, 0, lists.size() - 1);
}
};

146. LRU 缓存

图解 LRU

1
2
3
4
5
6
7
8
9
10
11
12
13
14
15
16
17
18
19
20
21
22
23
24
25
26
27
28
29
30
31
32
33
34
35
36
37
38
39
40
41
42
43
44
45
46
47
48
49
50
51
52
53
54
55
56
57
58
59
60
61
62
63
64
struct Node {
int key;
int value;
Node* prev;
Node* next;
Node(int k = 0, int v = 0) : key(k), value(v) {}
};

class LRUCache {
private:
Node* dummy;
int capacity;
unordered_map<int, Node*> key_to_node;

void remove(Node* node) {
node->prev->next = node->next;
node->next->prev = node->prev;
}

void push_front(Node* node) {
node->next = dummy->next;
node->prev = dummy;
dummy->next->prev = node;
dummy->next = node;
}

Node* get_node(int key) {
if (!key_to_node.count(key)) {
return nullptr;
}
Node* node = key_to_node[key];
remove(node);
push_front(node);
return node;
}

public:
LRUCache(int capacity) : capacity(capacity), dummy(new Node()) {
dummy->next = dummy;
dummy->prev = dummy;
}

int get(int key) {
Node* node = get_node(key);
return node == nullptr ? -1 : node->value;
}

void put(int key, int value) {
Node* node = get_node(key);
if (node != nullptr) {
node->value = value;
return;
}
node = new Node(key, value);
if (key_to_node.size() == capacity) {
Node* last = dummy->prev;
remove(last);
key_to_node.erase(last->key);
delete last;
}
key_to_node[key] = node;
push_front(node);
}
};

138. 随机链表的复制

img

1
2
输入:head = [[7,null],[13,0],[11,4],[10,2],[1,0]]
输出:[[7,null],[13,0],[11,4],[10,2],[1,0]]
1
2
3
4
5
6
7
8
9
10
11
12
13
14
15
16
17
18
19
20
21
22
23
24
25
26
27
28
29
30
31
32
/*
// Definition for a Node.
class Node {
public:
int val;
Node* next;
Node* random;

Node(int _val) {
val = _val;
next = NULL;
random = NULL;
}
};
*/

class Solution {
public:
unordered_map<Node*, Node*> cacheNode;

Node* copyRandomList(Node* head) {
if (head == nullptr)
return nullptr;
if (!cacheNode.count(head)) {
Node* newHead = new Node(head->val);
cacheNode[head] = newHead;
newHead->next = copyRandomList(head->next);
newHead->random = copyRandomList(head->random);
}
return cacheNode[head];
}
};

82. 删除排序链表中的重复元素 II

给定一个已排序的链表的头 head删除原始链表中所有重复数字的节点,只留下不同的数字 。返回 已排序的链表

img

1
2
3
4
5
6
7
8
9
10
11
12
13
14
15
16
17
18
class Solution {
public:
ListNode* deleteDuplicates(ListNode* head) {
ListNode dummy(0, head);
auto cur = &dummy;
while (cur->next && cur->next->next) {
int val = cur->next->val;
if (cur->next->next->val == val) {
while (cur->next && cur->next->val == val) {
cur->next = cur->next->next;
}
} else {
cur = cur->next;
}
}
return dummy.next;
}
};

61. 旋转链表

给你一个链表的头节点 head ,旋转链表,将链表每个节点向右移动 k 个位置。

img

1
2
输入:head = [1,2,3,4,5], k = 2
输出:[4,5,1,2,3]

思路:我们可以先将给定的链表连接成环,然后将指定位置断开。

1
2
3
4
5
6
7
8
9
10
11
12
13
14
15
16
17
18
19
20
21
22
23
24
class Solution {
public:
ListNode* rotateRight(ListNode* head, int k) {
if (k == 0 || !head || !head->next) {
return head;
}
int n = 1;
ListNode* iter = head;
while (iter->next) {
iter = iter->next;
n++;
}
int t = n - k % n;
if (t == n)
return head;
iter->next = head; // 连成环
while (t--) {
iter = iter->next;
}
ListNode* ret = iter->next;
iter->next = nullptr;
return ret;
}
};

86. 分隔链表

给你一个链表的头节点 head 和一个特定值 x ,请你对链表进行分隔,使得所有 小于 x 的节点都出现在 大于或等于 x 的节点之前。

你应当 保留 两个分区中每个节点的初始相对位置。

img

1
2
输入:head = [1,4,3,2,5,2], x = 3
输出:[1,2,2,4,3,5]

1️⃣ 模拟

1
2
3
4
5
6
7
8
9
10
11
12
13
14
15
16
17
18
19
20
21
22
class Solution {
public:
ListNode* partition(ListNode* head, int x) {
ListNode largeDummy(0);
ListNode* large = &largeDummy;
ListNode smallDummy(0);
ListNode* small = &smallDummy;
while (head) {
if (head->val < x) {
small->next = head;
small = small->next;
} else {
large->next = head;
large = large->next;
}
head = head->next;
}
small->next = largeDummy.next;
large->next = nullptr;
return smallDummy.next;
}
};

148. 排序链表

img

1️⃣ 归并排序(分治法)|链表的中间结点 + 合并两个有序链表

1
2
3
4
5
6
7
8
9
10
11
12
13
14
15
16
17
18
19
20
21
22
23
24
25
26
27
28
29
30
31
32
33
34
35
36
37
38
39
40
41
42
43
class Solution {
public:
// 876. 链表的中间结点(快慢指针)
ListNode* middleNode(ListNode* head) {
ListNode* pre = head;
ListNode* slow = head;
ListNode* fast = head;
while (fast && fast->next) {
pre = slow;
slow = slow->next;
fast = fast->next->next;
}
pre->next = nullptr; // 断开 slow 与前一个节点的连接
return slow;
}

// 21. 合并两个有序链表 (双指针)
ListNode* mergeTwoLists(ListNode* list1, ListNode* list2) {
ListNode dummy;
ListNode* cur = &dummy;
while (list1 && list2) {
if (list1->val < list2->val) {
cur->next = list1;
list1 = list1->next;
} else {
cur->next = list2;
list2 = list2->next;
}
cur = cur->next;
}
cur->next = list1 ? list1 : list2;
return dummy.next;
}

ListNode* sortList(ListNode* head) {
if (!head || !head->next)
return head;
ListNode* mid = middleNode(head);
ListNode* head1 = sortList(head);
ListNode* head2 = sortList(mid);
return mergeTwoLists(head1, head2);
}
};

本站总访问量

本站共发表 106 篇文章 · 总计 450.6k 字
载入天数...载入时分秒...