415. 大数相加

腾讯 WXG 一面

✅ LeetCode: 415. 字符串相加

给定两个字符串形式的非负整数 num1num2 ,计算它们的和并同样以字符串形式返回。

你不能使用任何內建的用于处理大整数的库(比如 BigInteger), 也不能直接将输入的字符串转换为整数形式。

示例 1:

1
2
输入:num1 = "11", num2 = "123"
输出:"134"

示例 2:

1
2
输入:num1 = "456", num2 = "77"
输出:"533"

1️⃣ 解法一:对位数较短的数字进行了补零操作(预处理):self-AC

1
2
3
4
5
6
7
8
9
10
11
12
13
14
15
16
17
18
19
20
21
22
23
24
25
26
27
28
29
30
31
32
class Solution {
public:
string addStrings(string num1, string num2) {
int m = num1.length(), n = num2.length();
int len = abs(m - n);
string zero(len, '0');
if (m < n)
num1 = zero + num1;
else if (m > n)
num2 = zero + num2;
int mx = max(m, n);
int remain = 0;
string ans;
// cout << num1 << ", " << num2 << endl;
for (int i = mx - 1; i >= 0 || remain; i--) {
if (i < 0 && remain) {
ans.push_back('1');
break;
}
char ch = num1[i] + (num2[i] - '0') + remain;
if (ch > '9') {
ch = ch - 10;
remain = 1;
} else {
remain = 0;
}
ans.push_back(ch);
}
reverse(ans.begin(), ans.end());
return ans;
}
};

2️⃣ 解法二:去除预处理的过程,直接模拟

1
2
3
4
5
6
7
8
9
10
11
12
13
14
15
16
17
18
class Solution {
public:
string addStrings(string num1, string num2) {
int i = num1.length() - 1, j = num2.length() - 1, add = 0;
string ans = "";
while (i >= 0 || j >= 0 || add) {
int x = i >= 0 ? num1[i] - '0' : 0;
int y = j >= 0 ? num2[j] - '0' : 0;
int result = x + y + add;
ans.push_back('0' + result % 10);
add = result / 10;
i--;
j--;
}
reverse(ans.begin(), ans.end());
return ans;
}
};

43. 大数相乘

小鹏汽车智驾一面

✅ LeetCode: 43. 字符串相乘

给定两个以字符串形式表示的非负整数 num1num2,返回 num1num2 的乘积,它们的乘积也表示为字符串形式。

**注意:**不能使用任何内置的 BigInteger 库或直接将输入转换为整数。

示例 1:

1
2
输入: num1 = "2", num2 = "3"
输出: "6"

示例 2:

1
2
输入: num1 = "123", num2 = "456"
输出: "56088"

1️⃣ 解法一思路(竖式相加):建立在「大数相加」的基础上,因为多个数之间需要累加(这段代码自己 AC 的,容易理解)

fig1

1
2
3
4
5
6
7
8
9
10
11
12
13
14
15
16
17
18
19
20
21
22
23
24
25
26
27
28
29
30
31
32
33
34
35
36
37
38
39
40
41
42
43
44
45
46
47
48
49
50
51
52
class Solution {
public:
// 大数相加
string addStrings(string num1, string num2) {
int i = num1.length() - 1, j = num2.length() - 1, add = 0;
string ans = "";
while (i >= 0 || j >= 0 || add) {
int x = i >= 0 ? num1[i] - '0' : 0;
int y = j >= 0 ? num2[j] - '0' : 0;
int result = x + y + add;
add = result / 10;
ans.push_back('0' + result % 10);
i--;
j--;
}
reverse(ans.begin(), ans.end());
return ans;
}

// 大数相乘
string multiply(string num1, string num2) {
if (num1 == "0" || num2 == "0")
return "0";
int multiply = 0;
int m = num1.length(), n = num2.length();
string ans = "0";
for (int i = m - 1; i >= 0; i--) {
int x = num1[i] - '0';
string num;
int add = 0;
for (int j = n - 1; j >= 0 || add; j--) {
if (x == 0) {
num = "0";
break;
}
if (j < 0) {
num.push_back('0' + add);
break;
}
int y = num2[j] - '0';
int result = x * y + add;
add = result / 10;
num.push_back('0' + result % 10);
}
reverse(num.begin(), num.end());
if (num != "0")
ans = addStrings(ans, num + string(multiply, '0'));
multiply++;
}
return ans;
}
};

2️⃣ 解法二:直接做乘法,长度分别为 mn 的数字相乘,值长度不超过 m + nvector<int> ansArr(m + n)

1
2
3
4
5
6
7
8
9
10
11
12
13
14
15
16
17
18
19
20
21
22
23
24
25
26
27
28
29
30
31
32
33
34
35
36
37
38
39
40
41
42
43
44
45
46
47
48
49
/**     	E x a m p l e
*
* 9 9 9
* × 6 7 8
* ----------------------
* 72 72 72
* 63 63 63
* 54 54 54
* ----------------------
* 54 117 189 135 72
* ----------------------
* 54 117 189 142 2
* -----------------------
* 54 117 203 2 2
* -----------------------
* 54 137 3 2 2
* -----------------------
* 67 7 3 2 2
* -----------------------
* 6 7 7 3 2 2
*/
class Solution {
public:
string multiply(string num1, string num2) {
if (num1 == "0" || num2 == "0") {
return "0";
}
int m = num1.length(), n = num2.length();
vector<int> ansArr(m + n);
for (int i = m - 1; i >= 0; i--) {
int x = num1[i] - '0';
for (int j = n - 1; j >= 0; j--) {
int y = num2[j] - '0';
ansArr[i + j + 1] += x * y;
}
}
for (int i = m + n - 1; i > 0; i--) {
ansArr[i - 1] += ansArr[i] / 10;
ansArr[i] %= 10;
}
int idx = ansArr[0] == 0 ? 1 : 0;
string ans;
while (idx < m + n) {
ans.push_back('0' + ansArr[idx]);
idx++;
}
return ans;
}
};

239. 滑动窗口最大值

腾讯 WXG 一面

✅ LeetCode: 239. 滑动窗口最大值

给你一个整数数组 nums,有一个大小为 k 的滑动窗口从数组的最左侧移动到数组的最右侧。你只可以看到在滑动窗口内的 k 个数字。滑动窗口每次只向右移动一位。

返回 滑动窗口中的最大值

示例 1:

1
2
3
4
5
6
7
8
9
10
11
输入:nums = [1,3,-1,-3,5,3,6,7], k = 3
输出:[3,3,5,5,6,7]
解释:
滑动窗口的位置 最大值
--------------- -----
[1 3 -1] -3 5 3 6 7 3
1 [3 -1 -3] 5 3 6 7 3
1 3 [-1 -3 5] 3 6 7 5
1 3 -1 [-3 5 3] 6 7 5
1 3 -1 -3 [5 3 6] 7 6
1 3 -1 -3 5 [3 6 7] 7

1️⃣ 优先队列 priority_queue(记录最大值) + 哈希表(记录删除元素):self-AC

1
2
3
4
5
6
7
8
9
10
11
12
13
14
15
16
17
18
19
20
21
class Solution {
public:
vector<int> maxSlidingWindow(vector<int>& nums, int k) {
priority_queue<int, vector<int>, less<int>> pq;
int n = nums.size();
unordered_map<int, int> cnt;
for (int i = 0; i < k; i++)
pq.push(nums[i]);
vector<int> ans{pq.top()};
for (int i = k; i < n; i++) {
cnt[nums[i - k]]++;
pq.push(nums[i]);
while (pq.size() > k && cnt[pq.top()] > 0) {
cnt[pq.top()]--;
pq.pop();
}
ans.push_back(pq.top());
}
return ans;
}
};

2️⃣ 优先队列 priority_queue<pair<int, int>>,通过记录索引值判断 pq.top() 元素是否在定长窗口内

1
2
3
4
5
6
7
8
9
10
11
12
13
14
15
16
17
18
class Solution {
public:
vector<int> maxSlidingWindow(vector<int>& nums, int k) {
priority_queue<pair<int, int>> pq;
for (int i = 0; i < k; i++) {
pq.emplace(nums[i], i);
}
vector<int> ans{pq.top().first};
for (int i = k; i < nums.size(); i++) {
pq.emplace(nums[i], i);
while (pq.top().second < i - k + 1) {
pq.pop();
}
ans.push_back(pq.top().first);
}
return ans;
}
};

206. 反转链表

腾讯 WXG 一面

✅ LeetCode: 206. 反转链表

相关例题 —— 92. 反转链表 II:反转部分区间,找到区间 leftNoderightNode,以及 leftNode 左节点 prerightNode 右节点 nxt,独立区间(断开连接)后反转再接回。

给你单链表的头节点 head ,请你反转链表,并返回反转后的链表。

示例 1:

img

1
2
输入:head = [1,2,3,4,5]
输出:[5,4,3,2,1]

1️⃣ 解法一:递归

1
2
3
4
5
6
7
8
9
10
11
12
13
14
15
16
17
18
19
20
21
22
// 手写链表(LeetCode 已经定义,题目若需要则自己定义)
struct ListNode {
int val;
ListNode* next;
ListNode() : val(0), next(nullptr) {}
ListNode(int x) : val(x), next(nullptr) {}
ListNode(int x, ListNode* next) : val(x), next(next) {};
};

class Solution {
public:
// 递归
ListNode* reverseList(ListNode* head) {
if (!head || !head->next) {
return head;
}
ListNode* new_head = reverseList(head->next);
head->next->next = head;
head->next = nullptr;
return new_head;
}
};

2️⃣ 解法二:三指针迭代(pre = nullptr, cur = head, nxt = cur->next

1
2
3
4
5
6
7
8
9
10
11
12
13
14
15
16
17
18
19
20
21
22
23
24
/**
* Definition for singly-linked list.
* struct ListNode {
* int val;
* ListNode *next;
* ListNode() : val(0), next(nullptr) {}
* ListNode(int x) : val(x), next(nullptr) {}
* ListNode(int x, ListNode *next) : val(x), next(next) {}
* };
*/
class Solution {
public:
ListNode* reverseList(ListNode* head) {
ListNode* pre = nullptr;
ListNode* cur = head;
while (cur) {
ListNode* nxt = cur->next;
cur->next = pre;
pre = cur;
cur = nxt;
}
return pre;
}
};

146. LRU 缓存

腾讯 WXG 一面|腾讯 CSIG 一面|腾讯 PCG 一面

据说是所有面试中出现概率的 No.1

✅ LeetCode: 146. LRU 缓存面试题 16.25. LRU 缓存

请你设计并实现一个满足 LRU (最近最少使用) 缓存 约束的数据结构。

实现 LRUCache 类:

  • LRUCache(int capacity)正整数 作为容量 capacity 初始化 LRU 缓存
  • int get(int key) 如果关键字 key 存在于缓存中,则返回关键字的值,否则返回 -1
  • void put(int key, int value) 如果关键字 key 已经存在,则变更其数据值 value ;如果不存在,则向缓存中插入该组 key-value 。如果插入操作导致关键字数量超过 capacity ,则应该 逐出 最久未使用的关键字。

函数 getput 必须以 O(1) 的平均时间复杂度运行。

示例:

1
2
3
4
5
6
7
8
9
10
11
12
13
14
15
16
17
输入
["LRUCache", "put", "put", "get", "put", "get", "put", "get", "get", "get"]
[[2], [1, 1], [2, 2], [1], [3, 3], [2], [4, 4], [1], [3], [4]]
输出
[null, null, null, 1, null, -1, null, -1, 3, 4]

解释
LRUCache lRUCache = new LRUCache(2);
lRUCache.put(1, 1); // 缓存是 {1=1}
lRUCache.put(2, 2); // 缓存是 {1=1, 2=2}
lRUCache.get(1); // 返回 1
lRUCache.put(3, 3); // 该操作会使得关键字 2 作废,缓存是 {1=1, 3=3}
lRUCache.get(2); // 返回 -1 (未找到)
lRUCache.put(4, 4); // 该操作会使得关键字 1 作废,缓存是 {4=4, 3=3}
lRUCache.get(1); // 返回 -1 (未找到)
lRUCache.get(3); // 返回 3
lRUCache.get(4); // 返回 4

LRUCache:循环双向链表 + 哈希表

  • 循环:方便获取末尾节点进行 LRU 逐出/删除
  • 双向链表
  • 哈希表:快速找到 key 对应的节点

img

1
2
3
4
5
6
7
8
9
10
11
12
13
14
15
16
17
18
19
20
21
22
23
24
25
26
27
28
29
30
31
32
33
34
35
36
37
38
39
40
41
42
43
44
45
46
47
48
49
50
51
52
53
54
55
56
57
58
59
60
61
62
63
64
65
66
67
68
69
70
71
72
73
74
75
76
77
78
// LRUCache = 循环双向链表 + 哈希表
class Node {
public:
int key;
int value;
Node* prev;
Node* next;
Node(int k = 0, int v = 0) : key(k), value(v) {}
};

class LRUCache {
private:
int capacity;
Node* dummy;
unordered_map<int, Node*> key_to_node;

// 删除一个节点
void remove(Node* x) {
x->prev->next = x->next;
x->next->prev = x->prev;
}

// 在链表头添加一个节点
void push_front(Node* x) {
x->prev = dummy;
x->next = dummy->next;
x->prev->next = x;
x->next->prev = x;
}

// 获取 key 对应的节点, 同时把该节点移到链表头部
Node* get_node(int key) {
auto it = key_to_node.find(key);
if (it == key_to_node.end()) {
return nullptr;
}
Node* node = it->second;
remove(node);
push_front(node);
return node;
}

public:
LRUCache(int capacity) : capacity(capacity), dummy(new Node()) {
// 循环双向链表: 方便取末尾值进行删除
dummy->prev = dummy;
dummy->next = dummy;
}

int get(int key) {
Node* node = get_node(key);
return node ? node->value : -1;
}

void put(int key, int value) {
Node* node = get_node(key);
if (node) {
node->value = value;
return;
}
node = new Node(key, value);
key_to_node[key] = node;
push_front(node);
if (key_to_node.size() > capacity) {
Node* back_node = dummy->prev;
key_to_node.erase(back_node->key);
remove(back_node);
delete back_node;
}
}
};

/**
* Your LRUCache object will be instantiated and called as such:
* LRUCache* obj = new LRUCache(capacity);
* int param_1 = obj->get(key);
* obj->put(key,value);
*/

460. LFU 缓存

华为机考

✅ LeetCode: 460. LFU 缓存

相关例题:146. LRU 缓存

请你为 最不经常使用(LFU)缓存算法设计并实现数据结构。

实现 LFUCache 类:

  • LFUCache(int capacity) - 用数据结构的容量 capacity 初始化对象
  • int get(int key) - 如果键 key 存在于缓存中,则获取键的值,否则返回 -1
  • void put(int key, int value) - 如果键 key 已存在,则变更其值;如果键不存在,请插入键值对。当缓存达到其容量 capacity 时,则应该在插入新项之前,移除最不经常使用的项。在此问题中,当存在平局(即两个或更多个键具有相同使用频率)时,应该去除 最久未使用 的键。

为了确定最不常使用的键,可以为缓存中的每个键维护一个 使用计数器 。使用计数最小的键是最久未使用的键。

当一个键首次插入到缓存中时,它的使用计数器被设置为 1 (由于 put 操作)。对缓存中的键执行 getput 操作,使用计数器的值将会递增。

函数 getput 必须以 O(1) 的平均时间复杂度运行。

示例:

1
2
3
4
5
6
7
8
9
10
11
12
13
14
15
16
17
18
19
20
21
22
23
24
25
26
输入:
["LFUCache", "put", "put", "get", "put", "get", "get", "put", "get", "get", "get"]
[[2], [1, 1], [2, 2], [1], [3, 3], [2], [3], [4, 4], [1], [3], [4]]
输出:
[null, null, null, 1, null, -1, 3, null, -1, 3, 4]

解释:
// cnt(x) = 键 x 的使用计数
// cache=[] 将显示最后一次使用的顺序(最左边的元素是最近的)
LFUCache lfu = new LFUCache(2);
lfu.put(1, 1); // cache=[1,_], cnt(1)=1
lfu.put(2, 2); // cache=[2,1], cnt(2)=1, cnt(1)=1
lfu.get(1); // 返回 1
// cache=[1,2], cnt(2)=1, cnt(1)=2
lfu.put(3, 3); // 去除键 2 ,因为 cnt(2)=1 ,使用计数最小
// cache=[3,1], cnt(3)=1, cnt(1)=2
lfu.get(2); // 返回 -1(未找到)
lfu.get(3); // 返回 3
// cache=[3,1], cnt(3)=2, cnt(1)=2
lfu.put(4, 4); // 去除键 1 ,1 和 3 的 cnt 相同,但 1 最久未使用
// cache=[4,3], cnt(4)=1, cnt(3)=2
lfu.get(1); // 返回 -1(未找到)
lfu.get(3); // 返回 3
// cache=[3,4], cnt(4)=1, cnt(3)=3
lfu.get(4); // 返回 4
// cache=[3,4], cnt(4)=2, cnt(3)=3

LFU 缓存 = 循环双向链表 + key_to_node 哈希表 + freq_to_dummy 哈希表

460-2-c.png

1
2
3
4
5
6
7
8
9
10
11
12
13
14
15
16
17
18
19
20
21
22
23
24
25
26
27
28
29
30
31
32
33
34
35
36
37
38
39
40
41
42
43
44
45
46
47
48
49
50
51
52
53
54
55
56
57
58
59
60
61
62
63
64
65
66
67
68
69
70
71
72
73
74
75
76
77
78
79
80
81
82
83
84
85
86
87
88
89
90
91
92
93
94
95
96
97
98
99
100
101
class Node {
public:
int key;
int value;
int freq = 1; // default
Node* prev;
Node* next;

Node(int k = 0, int v = 0) : key(k), value(v) {}
};

class LFUCache {
private:
int min_freq;
int capacity;
unordered_map<int, Node*> key_to_node;
unordered_map<int, Node*> freq_to_dummy; // 每个 freq 代表一个链表的头节点

// 创新一个新的双向链表
Node* new_list() {
Node* dummy = new Node(); // 哨兵节点
dummy->prev = dummy;
dummy->next = dummy;
return dummy;
}

void remove(Node* node) {
node->prev->next = node->next;
node->next->prev = node->prev;
}

void push_front(int freq, Node* node) {
auto it = freq_to_dummy.find(freq);
if (it == freq_to_dummy.end()) {
// pair<iterator, bool> emplace()
it = freq_to_dummy.emplace(freq, new_list()).first;
}
Node* dummy = it->second;
node->prev = dummy;
node->next = dummy->next;
node->prev->next = node;
node->next->prev = node;
}

Node* get_node(int key) {
auto it = key_to_node.find(key);
if (it == key_to_node.end()) {
return nullptr;
}
Node* node = it->second;
remove(node);
Node* dummy = freq_to_dummy[node->freq];
if (dummy->prev == dummy) { // 如果该 freq 对应的链表移除 node 后为空时
freq_to_dummy.erase(node->freq);
delete dummy;
if (min_freq == node->freq) { // node->freq 为最小记数
min_freq++;
}
}
push_front(++node->freq, node);
return node;
}

public:
LFUCache(int capacity) : capacity(capacity) {}

int get(int key) {
Node* node = get_node(key);
return node ? node->value : -1;
}

void put(int key, int value) {
Node* node = get_node(key);
if (node) {
node->value = value;
return;
}
if (key_to_node.size() == capacity) {
Node* dummy = freq_to_dummy[min_freq];
Node* last_node = dummy->prev;
key_to_node.erase(last_node->key);
remove(last_node);
delete last_node;
if (dummy->prev == dummy) {
freq_to_dummy.erase(min_freq);
delete dummy;
}
}
node = new Node(key, value);
key_to_node[key] = node;
push_front(1, node);
min_freq = 1;
}
};

/**
* Your LFUCache object will be instantiated and called as such:
* LFUCache* obj = new LFUCache(capacity);
* int param_1 = obj->get(key);
* obj->put(key,value);
*/

560. 和为 k 的子数组

Momenta 一面

✅ LeetCode: 560. 和为 K 的子数组

给你一个整数数组 nums 和一个整数 k ,请你统计并返回该数组中和为 k 的子数组的个数 。

子数组是数组中元素的连续非空序列。

示例 1:

1
2
输入:nums = [1,1,1], k = 2
输出:2

示例 2:

1
2
输入:nums = [1,2,3], k = 3
输出:2

1️⃣ 前缀和 + 哈希表

1
2
3
4
5
6
7
8
9
10
11
12
13
14
15
16
class Solution {
public:
int subarraySum(vector<int>& nums, int k) {
int n = nums.size();
vector<int> preSum(n + 1);
for(int i = 1; i <= n; i++)
preSum[i] = nums[i - 1] + preSum[i - 1];
int ans = 0;
unordered_map<int, int> cnt;
for(int num : preSum) {
ans += cnt.contains(num - k) ? cnt[num - k] : 0;
cnt[num]++;
}
return ans;
}
};

93. 复原 IP 地址

腾讯 PCG 一面

✅ LeetCode: 93. 复原 IP 地址

有效 IP 地址 正好由四个整数(每个整数位于 0255 之间组成,且不能含有前导 0),整数之间用 '.' 分隔。

  • 例如:"0.1.2.201" "192.168.1.1"有效 IP 地址,但是 "0.011.255.245""192.168.1.312""192.168@1.1"无效 IP 地址。

给定一个只包含数字的字符串 s ,用以表示一个 IP 地址,返回所有可能的有效 IP 地址,这些地址可以通过在 s 中插入 '.' 来形成。你 不能 重新排序或删除 s 中的任何数字。你可以按 任何 顺序返回答案。

示例 1:

1
2
输入:s = "25525511135"
输出:["255.255.11.135","255.255.111.35"]

示例 2:

1
2
输入:s = "0000"
输出:["0.0.0.0"]

1️⃣ 解法一:四层循环迭代,简单易懂暴力

1
2
3
4
5
6
7
8
9
10
11
12
13
14
15
16
17
18
19
20
21
22
23
24
25
26
27
28
29
30
31
class Solution {
public:
vector<string> restoreIpAddresses(string s) {
int n = s.length();
vector<string> ans;
for (int a = 1; a <= 3; a++) {
for (int b = 1; b <= 3; b++) {
for (int c = 1; c <= 3; c++) {
for (int d = 1; d <= 3; d++) {
if (a + b + c + d == n) {
int numA = stoi(s.substr(0, a));
int numB = stoi(s.substr(a, b));
int numC = stoi(s.substr(a + b, c));
int numD = stoi(s.substr(a + b + c, d));
if (numA <= 255 && numB <= 255 && numC <= 255 && numD <= 255) {
string ip = to_string(numA) + "." +
to_string(numB) + "." +
to_string(numC) + "." +
to_string(numD);
if (ip.length() == n + 3) {
ans.push_back(ip);
}
}
}
}
}
}
}
return ans;
}
};

2️⃣ 回溯法|递归

1
2
3
4
5
6
7
8
9
10
11
12
13
14
15
16
17
18
19
20
21
22
23
24
25
26
27
28
29
30
31
32
33
34
35
36
37
38
39
40
41
42
43
44
45
46
47
48
49
50
51
52
53
54
55
56
57
58
59
60
61
62
63
64
65
66
67
68
69
70
71
72
73
// 代码1
class Solution {
public:
vector<string> ans;
string ip;

void backtracking(string s, int i, int segment) {
if (i == s.length() && segment == 4) {
ip = ip.substr(0, ip.length() - 1);
ans.push_back(ip);
return;
}
if (segment > 4) {
return;
}
for (int j = 1; j <= 3 && i + j - 1 < s.length(); j++) {
if (j > 1 && s[i] == '0') {
return;
}
string subIP = s.substr(i, j);
int numIP = stoi(subIP);
if (numIP > 255)
break;
int len = ip.length();
ip = ip + subIP + '.';
backtracking(s, i + j, segment + 1);
ip = ip.substr(0, len);
}
}

vector<string> restoreIpAddresses(string s) {
int n = s.length();
if (n < 4) {
return {};
}
backtracking(s, 0, 0);
return ans;
}
};

// 代码2
class Solution {
public:
vector<string> ans;
vector<string> path;

vector<string> restoreIpAddresses(string s) {
int n = s.length();
if (n < 4 || n > 12) {
return {};
}

function<void(int)> dfs = [&](int i) {
if (i == n && path.size() == 4) {
string ip = path[0] + "." + path[1] + "." + path[2] + "." + path[3];
ans.push_back(ip);
return;
}
for (int j = 1; j <= 3 && i + j - 1 < n; j++) {
string sub = s.substr(i, j);
if ((j > 1 && s[i] == '0') || stoi(sub) > 255)
break;
path.push_back(sub);
dfs(i + j);
path.pop_back();
}
};

dfs(0);

return ans;
}
};

25. K 个一组反转链表

腾讯 WXG 一面

✅ LeetCode: 25. K 个一组翻转链表

相关例题 1:24. 两两交换链表中的节点

相关例题 2:206. 反转链表

相关例题 3:92. 反转链表 II

给你链表的头节点 head ,每 k 个节点一组进行翻转,请你返回修改后的链表。

k 是一个正整数,它的值小于或等于链表的长度。如果节点总数不是 k 的整数倍,那么请将最后剩余的节点保持原有顺序。

你不能只是单纯的改变节点内部的值,而是需要实际进行节点交换。

示例 1:

img

1
2
输入:head = [1,2,3,4,5], k = 2
输出:[2,1,4,3,5]

1️⃣ 解法一:利用「206. 反转链表」+「92. 反转链表 II」完成

1
2
3
4
5
6
7
8
9
10
11
12
13
14
15
16
17
18
19
20
21
22
23
24
25
26
27
28
29
30
31
32
33
34
35
36
37
38
39
40
41
42
43
44
45
46
47
48
49
50
51
52
53
54
55
56
57
58
59
60
61
62
63
64
65
66
/**
* Definition for singly-linked list.
* struct ListNode {
* int val;
* ListNode *next;
* ListNode() : val(0), next(nullptr) {}
* ListNode(int x) : val(x), next(nullptr) {}
* ListNode(int x, ListNode *next) : val(x), next(next) {}
* };
*/
class Solution {
public:
// 206. 反转链表
ListNode* reverseList(ListNode* head) {
ListNode* pre = nullptr;
ListNode* cur = head;
while (cur) {
ListNode* nxt = cur->next;
cur->next = pre;
pre = cur;
cur = nxt;
}
return pre;
}

// 92. 反转链表 II
ListNode* reverseBetween(ListNode* head, int left, int right) {
ListNode dummy(0, head);
ListNode* pre = &dummy;
for (int i = 0; i < left - 1; i++) {
pre = pre->next;
}
ListNode* leftNode = pre->next;
ListNode* rightNode = leftNode;
for (int i = left; i < right; i++) {
rightNode = rightNode->next;
}
ListNode* nxt = rightNode->next;
rightNode->next = nullptr;
reverseList(leftNode);
pre->next = rightNode;
leftNode->next = nxt;
return dummy.next;
}

ListNode* reverseKGroup(ListNode* head, int k) {
int n = 0;
ListNode* cur = head;
while (cur) {
n++;
cur = cur->next;
}
if (n < k) {
return head;
}
ListNode* new_head = head;
int times = n / k;
for (int i = 0; times--; i += k) {
ListNode* node = reverseBetween(new_head, i + 1, i + k);
if (i == 0) {
new_head = node;
}
}
return new_head;
}
};

2️⃣ 解法二|0x3f:从反转链表直接到「K 个一组翻转链表」

006.jpg

反转过程同「反转链表」代码,从 while (cur) 变成 for (int i = 0; i < k; i++);其次每处理 k 个一组后,节点之间需要切换(🌟)。

1
2
3
4
5
6
7
8
9
10
11
12
13
14
15
16
17
18
19
20
21
22
23
24
25
26
27
28
29
class Solution {
public:
ListNode* reverseKGroup(ListNode* head, int k) {
// 统计节点个数
int n = 0;
for (ListNode* cur = head; cur; cur = cur->next) {
n++;
}
ListNode dummy(0, head);
ListNode* p0 = &dummy;
ListNode* pre = nullptr;
ListNode* cur = head;
// k 个一组处理
for (; n >= k; n -= k) {
// 同 [206. 反转链表]
for (int i = 0; i < k; i++) {
ListNode* nxt = cur->next;
cur->next = pre;
pre = cur;
cur = nxt;
}
ListNode* nxt = p0->next;
p0->next->next = cur;
p0->next = pre;
p0 = nxt;
}
return dummy.next;
}
};

234. 回文链表

✅ LeetCode: 234. 回文链表

相关例题:

给你一个单链表的头节点 head ,请你判断该链表是否为回文链表。如果是,返回 true ;否则,返回 false

示例 1:

img

1
2
输入:head = [1,2,2,1]
输出:true

先找到中间节点(类 876 题使用快慢指针),然后反转后半段的链表(206 题反转链表),之后逐个比较即可。

1
2
3
4
5
6
7
8
9
10
11
12
13
14
15
16
17
18
19
20
21
22
23
24
25
26
27
28
29
30
31
32
33
34
35
36
37
38
39
40
41
42
43
44
45
46
47
48
49
50
51
52
53
54
55
56
57
58
59
60
/**
* Definition for singly-linked list.
* struct ListNode {
* int val;
* ListNode *next;
* ListNode() : val(0), next(nullptr) {}
* ListNode(int x) : val(x), next(nullptr) {}
* ListNode(int x, ListNode *next) : val(x), next(next) {}
* };
*/
class Solution {
public:
// 876. 链表的中间结点
ListNode* middleNode(ListNode* head) {
ListNode *slow = head, *fast = head;
while (fast && fast->next) {
slow = slow->next;
fast = fast->next->next;
}
return slow;
}

// 206. 反转链表|迭代
ListNode* reverseList(ListNode* head) {
ListNode* pre = nullptr;
ListNode* cur = head;
while (cur) {
ListNode* nxt = cur->next;
cur->next = pre;
pre = cur;
cur = nxt;
}
return pre;
}

// 206. 反转链表|递归
ListNode* recursion_reverseList(ListNode* head) {
if (!head || !head->next) {
return head;
}
ListNode* new_head = recursion_reverseList(head->next);
head->next->next = head;
head->next = nullptr;
return new_head;
}

bool isPalindrome(ListNode* head) {
// 中间节点 (偶数则为后一个节点)
ListNode* middle = middleNode(head);
ListNode* node = reverseList(middle);
while (node) {
if (head->val != node->val) {
return false;
}
head = head->next;
node = node->next;
}
return true;
}
};

23. 合并 K 个升序链表

快手搜广推一面

✅ LeetCode: 23. 合并 K 个升序链表

给你一个链表数组,每个链表都已经按升序排列。

请你将所有链表合并到一个升序链表中,返回合并后的链表。

示例 1:

1
2
3
4
5
6
7
8
9
10
输入:lists = [[1,4,5],[1,3,4],[2,6]]
输出:[1,1,2,3,4,4,5,6]
解释:链表数组如下:
[
1->4->5,
1->3->4,
2->6
]
将它们合并到一个有序链表中得到。
1->1->2->3->4->4->5->6

1️⃣ 最小堆

1
2
3
4
5
6
7
8
9
10
11
12
13
14
15
16
17
18
19
20
21
22
23
24
25
26
27
28
29
30
31
32
33
34
35
36
37
/**
* Definition for singly-linked list.
* struct ListNode {
* int val;
* ListNode *next;
* ListNode() : val(0), next(nullptr) {}
* ListNode(int x) : val(x), next(nullptr) {}
* ListNode(int x, ListNode *next) : val(x), next(next) {}
* };
*/
class Solution {
public:
ListNode* mergeKLists(vector<ListNode*>& lists) {
auto cmp = [](const ListNode* a, const ListNode* b) {
return a->val > b->val;
};
// decltype 推断表达式类型
priority_queue<ListNode*, vector<ListNode*>, decltype(cmp)> pq;
for (auto head : lists) {
if (head) {
pq.push(head);
}
}
ListNode dummy{};
auto cur = &dummy;
while (!pq.empty()) {
ListNode* nxt = pq.top();
pq.pop();
cur->next = nxt;
cur = cur->next;
if (nxt->next) {
pq.push(nxt->next);
}
}
return dummy.next;
}
};

2️⃣ 分治法

1
2
3
4
5
6
7
8
9
10
11
12
13
14
15
16
17
18
19
20
21
22
23
24
25
26
27
28
29
30
31
32
33
34
35
36
37
38
39
40
41
42
43
44
/**
* Definition for singly-linked list.
* struct ListNode {
* int val;
* ListNode *next;
* ListNode() : val(0), next(nullptr) {}
* ListNode(int x) : val(x), next(nullptr) {}
* ListNode(int x, ListNode *next) : val(x), next(next) {}
* };
*/
class Solution {
public:
ListNode* mergeTwoLists(ListNode* list1, ListNode* list2) {
ListNode dummy{};
ListNode* cur = &dummy;
while (list1 && list2) {
if (list1->val < list2->val) {
cur->next = list1;
list1 = list1->next;
} else {
cur->next = list2;
list2 = list2->next;
}
cur = cur->next;
}
cur->next = list1 ? list1 : list2;
return dummy.next;
}

ListNode* mergeKLists(vector<ListNode*>& lists, int l, int r) {
if (l == r)
return lists[l];
if (l > r)
return nullptr;
int m = (l + r) >> 1;
auto left = mergeKLists(lists, l, m);
auto right = mergeKLists(lists, m + 1, r);
return mergeTwoLists(left, right);
}

ListNode* mergeKLists(vector<ListNode*>& lists) {
return mergeKLists(lists, 0, lists.size() - 1);
}
};

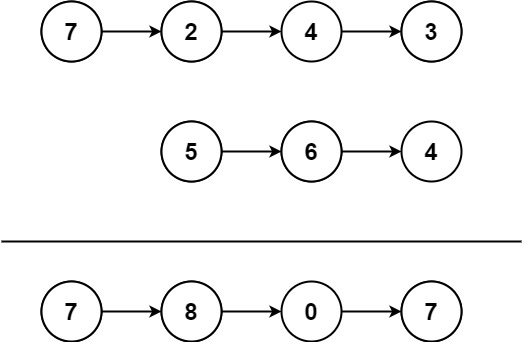
445. 两数相加 II

腾讯 CDG 一面

✅ LeetCode: 445. 两数相加 II

前置题目:

给你两个 非空 链表来代表两个非负整数。数字最高位位于链表开始位置。它们的每个节点只存储一位数字。将这两数相加会返回一个新的链表。

你可以假设除了数字 0 之外,这两个数字都不会以零开头。

示例1:

img

1
2
输入:l1 = [7,2,4,3], l2 = [5,6,4]
输出:[7,8,0,7]

反转链表 + 两数相加 = 秒杀

1
2
3
4
5
6
7
8
9
10
11
12
13
14
15
16
17
18
19
20
21
22
23
24
25
26
27
28
29
30
31
32
33
class Solution {
ListNode* reverseList(ListNode* head) {
if (head == nullptr || head->next == nullptr) {
return head;
}
auto new_head = reverseList(head->next);
head->next->next = head; // 把下一个节点指向自己
head->next = nullptr; // 断开指向下一个节点的连接,保证最终链表的末尾节点的 next 是空节点
return new_head;
}

// l1 和 l2 为当前遍历的节点,carry 为进位
ListNode* addTwo(ListNode* l1, ListNode* l2, int carry = 0) {
if (l1 == nullptr && l2 == nullptr) { // 递归边界:l1 和 l2 都是空节点
return carry ? new ListNode(carry) : nullptr; // 如果进位了,就额外创建一个节点
}
if (l1 == nullptr) { // 如果 l1 是空的,那么此时 l2 一定不是空节点
swap(l1, l2); // 交换 l1 与 l2,保证 l1 非空,从而简化代码
}
carry += l1->val + (l2 ? l2->val : 0); // 节点值和进位加在一起
l1->val = carry % 10; // 每个节点保存一个数位
l1->next = addTwo(l1->next, (l2 ? l2->next : nullptr), carry / 10); // 进位
return l1;
}

public:
ListNode* addTwoNumbers(ListNode* l1, ListNode* l2) {
l1 = reverseList(l1);
l2 = reverseList(l2); // l1 和 l2 反转后,就变成【2. 两数相加】了
auto l3 = addTwo(l1, l2);
return reverseList(l3);
}
};

24. 两两交换链表中的节点

腾讯 CSIG 一面

✅ LeetCode: 24. 两两交换链表中的节点

给你一个链表,两两交换其中相邻的节点,并返回交换后链表的头节点。你必须在不修改节点内部的值的情况下完成本题(即,只能进行节点交换)。

示例 1:

img

1
2
输入:head = [1,2,3,4]
输出:[2,1,4,3]

四个指针秒了

1
2
3
4
5
6
7
8
9
10
11
12
13
14
15
16
17
18
19
20
21
22
23
24
25
26
27
28
29
30
/**
* Definition for singly-linked list.
* struct ListNode {
* int val;
* ListNode *next;
* ListNode() : val(0), next(nullptr) {}
* ListNode(int x) : val(x), next(nullptr) {}
* ListNode(int x, ListNode *next) : val(x), next(next) {}
* };
*/
class Solution {
public:
ListNode* swapPairs(ListNode* head) {
if (!head)
return head;
ListNode dummy(0, head);
ListNode* node0 = &dummy;
ListNode* node1 = head;
while (node1 && node1->next) {
ListNode* node2 = node1->next;
ListNode* node3 = node2->next;
node2->next = node1;
node1->next = node3;
node0->next = node2;
node0 = node1;
node1 = node3;
}
return dummy.next;
}
};

72. 编辑距离

腾讯 CDG 一面

✅ LeetCode: 72. 编辑距离

给你两个单词 word1word2请返回将 word1 转换成 word2 所使用的最少操作数

你可以对一个单词进行如下三种操作:

  • 插入一个字符
  • 删除一个字符
  • 替换一个字符

示例 1:

1
2
3
4
5
6
输入:word1 = "horse", word2 = "ros"
输出:3
解释:
horse -> rorse (将 'h' 替换为 'r')
rorse -> rose (删除 'r')
rose -> ros (删除 'e')

递推|注意边界初始化值

1
2
3
4
5
6
7
8
9
10
11
12
13
14
15
16
17
class Solution {
public:
int minDistance(string word1, string word2) {
int m = word1.length(), n = word2.length();
vector<vector<int>> f(m + 1, vector<int>(n + 1));
for (int i = 0; i <= m; i++)
f[i][0] = i;
for (int j = 0; j <= n; j++)
f[0][j] = j;
for (int i = 0; i < m; i++) {
for (int j = 0; j < n; j++) {
f[i + 1][j + 1] = word1[i] == word2[j] ? f[i][j] : min({f[i][j], f[i + 1][j], f[i][j + 1]}) + 1;
}
}
return f[m][n];
}
};

4. 寻找两个正序数组的中位数

字节 AML 一面

✅ LeetCode: 4. 寻找两个正序数组的中位数

给定两个大小分别为 mn 的正序(从小到大)数组 nums1nums2。请你找出并返回这两个正序数组的 中位数

算法的时间复杂度应该为 O(log (m+n))

示例 1:

1
2
3
输入:nums1 = [1,3], nums2 = [2]
输出:2.00000
解释:合并数组 = [1,2,3] ,中位数 2

示例 2:

1
2
3
输入:nums1 = [1,2], nums2 = [3,4]
输出:2.50000
解释:合并数组 = [1,2,3,4] ,中位数 (2 + 3) / 2 = 2.5

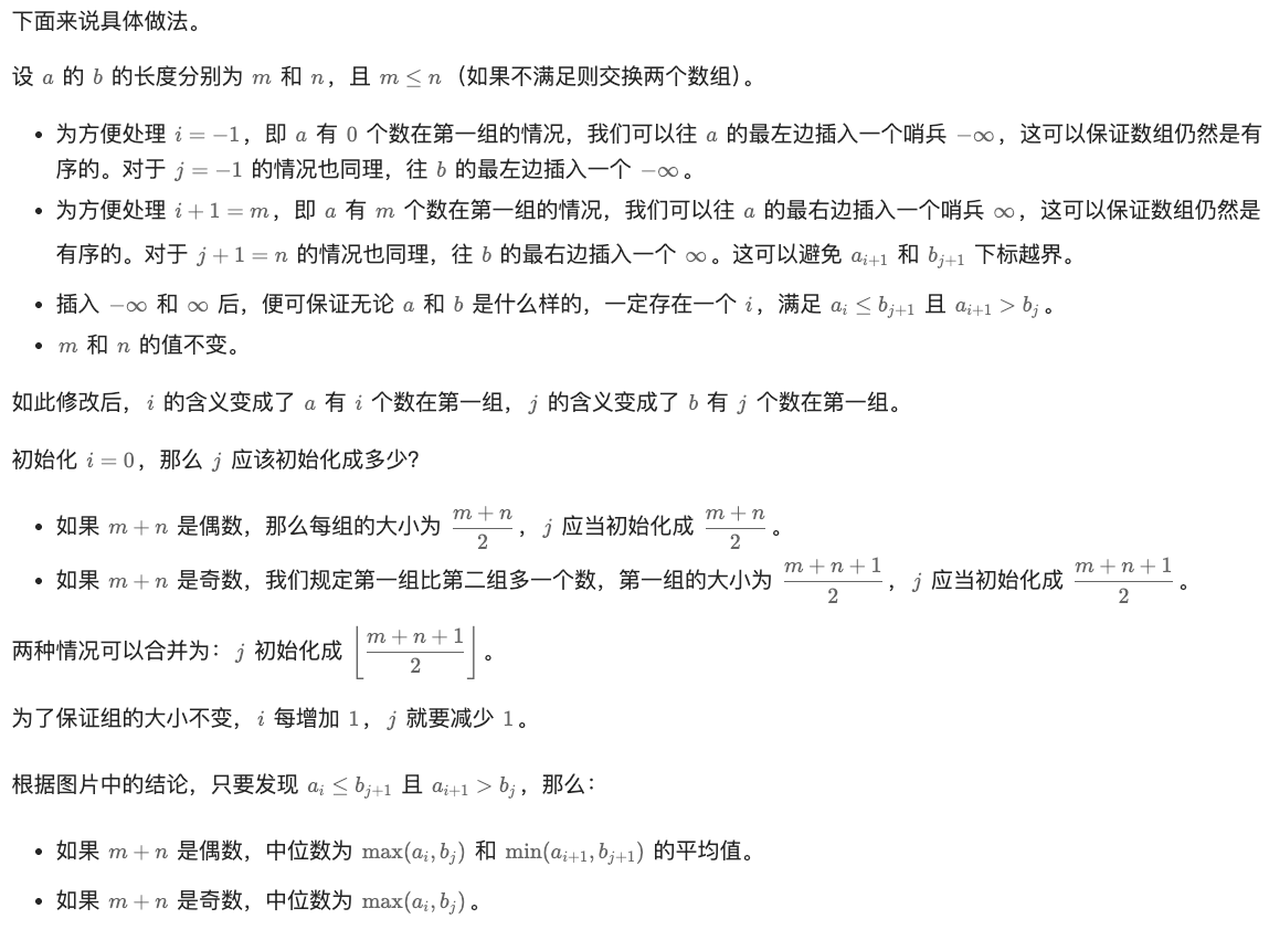
🧐 分析

本质上,我们需要在两个有序数组中,查找第 k 小的数,其中 k = (m + n) / 2 取上整

  • 如果 m+n 是奇数,返回第 k 小的数。
  • 如果 m+n 是偶数,返回第 k 小的数和第 k+1 小的数的平均值。

先从最暴力的「排序」做法开始,然后讲解「双指针」做法,最后过渡到「二分查找」做法。

lc4-1-c.png

lc4-4-c2.png

image-20250330050623809

🙋 答疑

image-20250330050705467

1️⃣ 相向双指针|均匀分组|当条件「第一组最大值 <= 第二组最小值」满足

1
2
3
4
5
6
7
8
9
10
11
12
13
14
15
16
17
18
19
20
21
22
23
24
25
class Solution {
public:
// 相向双指针|均匀分组|当条件「第一组最大值 <= 第二组最小值」满足
// Hot 100 中最难的一题
double findMedianSortedArrays(vector<int>& a, vector<int>& b) {
if (a.size() > b.size())
swap(a, b);
int m = a.size(), n = b.size();
a.insert(a.begin(), INT_MIN);
b.insert(b.begin(), INT_MIN);
a.push_back(INT_MAX);
b.push_back(INT_MAX);

int i = 0, j = (m + n + 1) / 2;
while (true) {
if (a[i] <= b[j + 1] && b[j] <= a[i + 1]) {
int max1 = max(a[i], b[j]); // 第一组最大值
int min2 = min(a[i + 1], b[j + 1]); // 第二组最小值
return (m + n) % 2 ? max1 : (max1 + min2) / 2.0;
}
i++;
j--;
}
}
};

2️⃣ 用二分查找优化: 由于满足点只有一个, 所以判断条件为 $a[i] <= b[j + 1]$

1
2
3
4
5
6
7
8
9
10
11
12
13
14
15
16
17
18
19
20
21
22
23
24
25
26
27
28
29
30
31
class Solution {
public:
// 二分优化, 由于满足点只有一个, 所以判断条件为 a[i] <= b[j + 1]
double findMedianSortedArrays(vector<int>& a, vector<int>& b) {
if (a.size() > b.size())
swap(a, b);
int m = a.size(), n = b.size();
a.insert(a.begin(), INT_MIN);
b.insert(b.begin(), INT_MIN);
a.push_back(INT_MAX);
b.push_back(INT_MAX);

int left = 0, right = m + 1;
while (left + 1 < right) {
int i = (left + right) / 2;
int j = (m + n + 1) / 2 - i;
if (a[i] <= b[j + 1]) {
left = i;
} else {
right = i;
}
}

// left == right - 1
int i = left;
int j = (m + n + 1) / 2 - i;
int max1 = max(a[i], b[j]);
int min2 = min(a[i + 1], b[j + 1]);
return (m + n) % 2 ? max1 : (max1 + min2) / 2.0;
}
};

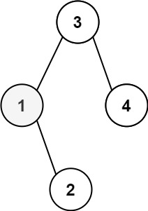
230. 二叉搜索树中第 K 小的元素

腾讯 WXG 一面

✅ LeetCode:230. 二叉搜索树中第 K 小的元素

给定一个二叉搜索树的根节点 root ,和一个整数 k ,请你设计一个算法查找其中第 k 小的元素(从 1 开始计数)。

示例 1:

img

1
2
输入:root = [3,1,4,null,2], k = 1
输出:1

1️⃣ 中序遍历:在中序遍历,即「左-根-右」的过程中,每次递归完左子树,就把 k 减少 1,表示我们按照中序遍历访问到了一个节点。如果减一后 k 变成 0,那么答案就是当前节点的值,用一个外部变量 ans 记录。

1
2
3
4
5
6
7
8
9
10
11
12
13
14
15
16
17
18
class Solution {
public:
int kthSmallest(TreeNode* root, int k) {
int ans;
auto dfs = [&](this auto&& dfs, TreeNode* node) -> void {
if (node == nullptr) {
return;
}
dfs(node->left); // 左
if (--k == 0) {
ans = node->val; // 根
}
dfs(node->right); // 右
};
dfs(root);
return ans;
}
};

2️⃣ 中序遍历:直接将所有答案记录到 vector 数组中,返回对应索引值即可。

1
2
3
4
5
6
7
8
9
10
11
12
13
14
15
16
17
class Solution {
public:
vector<int> ans;

void preOrder(TreeNode* node) {
if (node == nullptr)
return;
preOrder(node->left);
ans.push_back(node->val);
preOrder(node->right);
}

int kthSmallest(TreeNode* root, int k) {
preOrder(root);
return ans[k - 1];
}
};

354. 俄罗斯套娃信封问题

腾讯 WXG 一面

✅ LeetCode:354. 俄罗斯套娃信封问题

给你一个二维整数数组 envelopes ,其中 envelopes[i] = [wi, hi] ,表示第 i 个信封的宽度和高度。

当另一个信封的宽度和高度都比这个信封大的时候,这个信封就可以放进另一个信封里,如同俄罗斯套娃一样。

请计算 最多能有多少个 信封能组成一组“俄罗斯套娃”信封(即可以把一个信封放到另一个信封里面)。

注意:不允许旋转信封。

示例 1:

1
2
3
输入:envelopes = [[5,4],[6,4],[6,7],[2,3]]
输出:3
解释:最多信封的个数为 3, 组合为: [2,3] => [5,4] => [6,7]。

示例 2:

1
2
输入:envelopes = [[1,1],[1,1],[1,1]]
输出:1

0️⃣ DP 会超时,只能用二分查找。

1️⃣ 贪心 + 二分查找:先排序,再按照 LIS 二分贪心模板求最长递增子序列。因为二者都必须是递增的,所以第二维度需要逆序排序,使得第一维度相同的多个数,最后一个插入的一定是最小值,这样能嵌套的信封最多。

1
2
3
4
5
6
7
8
9
10
11
12
13
14
15
16
17
18
class Solution {
public:
int maxEnvelopes(vector<vector<int>>& envelopes) {
sort(envelopes.begin(), envelopes.end(), [](const auto& a, const auto& b) {
return a[0] < b[0] || (a[0] == b[0] && a[1] > b[1]);
});
vector<int> g;
for (auto& e : envelopes) {
auto it = lower_bound(g.begin(), g.end(), e[1]);
if (it == g.end()) {
g.push_back(e[1]);
} else {
*it = e[1];
}
}
return g.size();
}
};

本站总访问量

本站共发表 106 篇文章 · 总计 450.6k 字
载入天数...载入时分秒...